3118云顶集团
EN
首页
走进3118云顶集团
3118云顶集团简介
董事长致辞
品牌生长
企业声誉
研发立异
气体与服务
区域结构
供气模式
气体应用
大宗气体
特种气体
服务优势
新能源
概况
营业先容
业绩展示
装备与工程
成套空分装备
工程总承包
低温石化装备
配套部机
新闻资讯
公司新闻
社会责任
信息果真
投资者关系
公司治理
信息披露
股票信息
职业生长
人才理念
提升渠道
校招/社招
联系3118云顶集团
首页
走进3118云顶集团
3118云顶集团简介
董事长致辞
品牌生长
企业声誉
研发立异
气体与服务
区域结构
供气模式
气体应用
大宗气体
特种气体
服务优势
新能源
概况
营业先容
业绩展示
装备与工程
成套空分装备
工程总承包
低温石化装备
配套部机
新闻资讯
公司新闻
社会责任
信息果真
投资者关系
公司治理
信息披露
股票信息
职业生长
人才理念
提升渠道
校招/社招
联系3118云顶集团
EN
子站链接
3118云顶集团集团网络学院 3118云顶集团股份 3118云顶集团液化 3118云顶集团容器 3118云顶集团透平 3118云顶集团泵阀 3118云顶集团膨胀机 3118云顶集团特气 江氧 3118云顶集团压缩机 3118云顶集团康健 3118云顶集团填料
氦气供应链
首页
/
新闻资讯
《3118云顶集团企业形象识别系统CIS(2021版)》正式宣布
2021.08.21
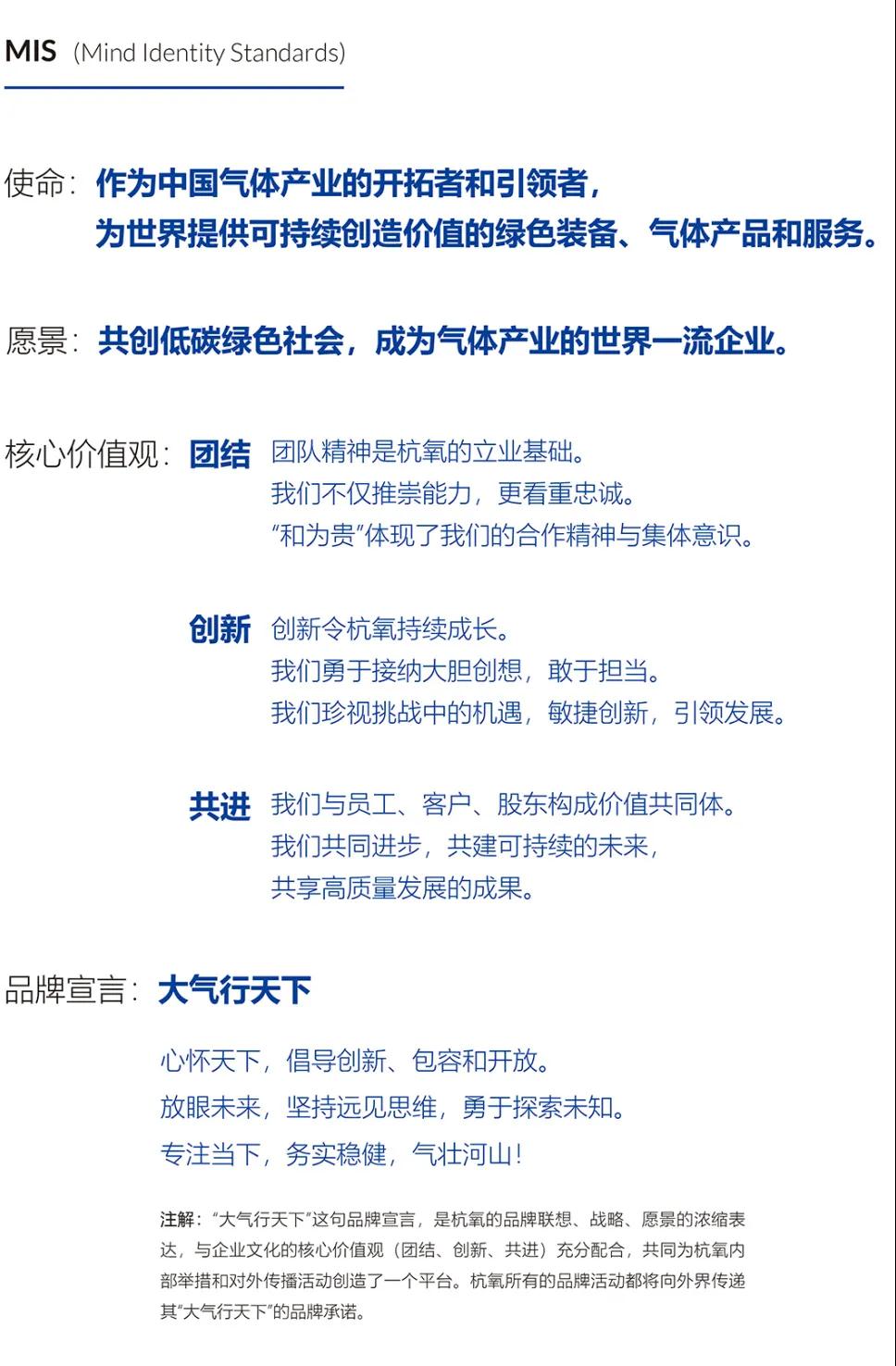
8月19日,,,,,,《3118云顶集团企业形象识别系统CIS(2021版)》正式宣布。。。。。。新版CIS中的MIS宣布了更新后的企业理念识别内容。。。。。。
企业使命:作为中国气体工业的开拓者和引领者,,,,,,为天下提供可一连创造价值的绿色装备、气体产品和服务。。。。。。
企业愿景:共创低碳绿色社会,,,,,,成为气体工业的天下一流企业。。。。。。
企业焦点价值观:团结、立异、共进
品牌宣言:大气行天下
新版企业形象设别系统CIS中的VIS则宣布了更新后的企业视觉识别内容。。。。。。其中基础部分包括标记、企业标准字体、企业标准色等新的设计和规范。。。。。。应用部分包括办公用品、情形识别、电子系统、广告系统等新的设计和规范。。。。。。
3118云顶集团向导层高度重视此项事情,,,,,,公司党委书记、董事长蒋明亲自挂帅,,,,,,在
“传承、立异、现代感”的指导原则下,,,,,,经由近一年的大宗调研、策划设计、重复修改,,,,,,《3118云顶集团企业形象识别系统CIS手册(2021版)》终于定稿。。。。。。
上一篇:小而强盛,,,,,, 双双入围 —3118云顶集团容器、3118云顶集团泵阀成为国家级专精特新“小巨人”企业
下一篇:3118云顶集团与中信银行开启战略相助
返回列表
扫码关注公众号
地点:
浙江省杭州市拱墅区中山北路592号弘元大厦
电话:
4008488990
邮箱:
hygroup@hangyang.com
走进3118云顶集团
3118云顶集团简介
董事长致辞
品牌生长
企业声誉
研发立异
气体与服务
区域结构
供气模式
气体应用
大宗气体
特种气体
服务优势
新能源
概况
营业先容
业绩展示
装备与工程
成套空分装备
工程总承包
低温石化装备
配套部机
新闻资讯
公司新闻
社会责任
信息果真
投资者关系
公司治理
信息披露
股票信息
职业生长
人才理念
提升渠道
校招/社招
联系3118云顶集团
Copyright ? 2026 3118云顶集团 版权所有
浙ICP备16001129号-1
网站建设
:
翰臣科技
网站地图
执法声明
版权信息
新闻资讯
联系3118云顶集团
【网站地图】
【sitemap】